NEC infrared thermal imager, PCB acceleration sensor, high pixel infrared imager, dynamic data acquisition instrument, woodworking laboratory, PCB sensor, wire rope detector, handheld XRF spectrometer, infrared detection service, wire rope nondestructive testing, wire rope flaw detection service, wire rope lubricator, MIKRON blackbody calibration source, IMPAC infrared thermometer.
- American Piezoelectric PCB Sensor
- Data acquisition instrument
- stress-strain measurement
- infrared thermal imager
- Handheld XRF Spectrometer
- France CA Electrical Measurement
- Woodworking machinery and equipment
- 高校創意木工坊
- Wire rope detector
- full-day blind ultraviolet imager
- Blackbody calibration source
- Professional Testing Services
- X-ray residual stress tester
- spectrophotometer
-
Opterro光纖測量系統
GYRO氣陀螺工業集塵器G-1000
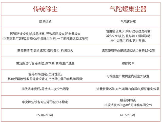
海威氣陀螺技術利用獨特的空氣動力學腔道結構,使塵氣混合氣流產生高速陀螺自旋運動。由此形成的強大離心力將混沌的塵氣分離為涇渭分明的兩股層流?粉塵外層和潔凈空氣內層。高達99.7%的粉塵隨外層螺旋運動被推入塵桶,而幾乎清潔的空氣則隨內層螺旋運動被導入濾芯后的清潔處理。排放的空氣達到極高的環境標準,同時避免了傳統集塵器的堵塞煩惱。傳統的集塵器都掙扎在濾芯堵塞或空氣排放質量差的問題中。此外,大多數集塵器噪聲大,體積笨重,維護困難。這對木工工作者來說是一個長期未得到解決的痛點。
· 氣陀螺塵氣預分離技術,消除濾網堵塞
· 0.3μm HEPA高效濾網,產生超潔凈排放
·i獨特氣道優化設計,除塵效能提升,節省50%
電能
· 采用流量巡航技術,長期高效穩定
· 動態性能優越,極低噪音和振動
· 維護簡便省時,運行成本極低
· 外形精巧優雅,完全室內安裝,腳輪移動
· 智能工況實時監測,智能清灰
· 和塵源設備智能聯動,消除空載現象
· 貼近塵源,點式高效除塵

電氣
電源:380-480V 50Hz 三相
熔斷器規格:15A
變頻器:臺達MS300
電機
電機樣式:全密封
額定功率:3 kW
電壓/相數:380V三相
額定電流:6.4 A
轉速:2400-4200 rpm
產品尺寸
產品外形尺寸:1870 x 940 x 1500 mm
產品包裝尺寸:2140 x 1100 x 1730 mm
產品重量
凈重:445 Kg
毛重:545 Kg
性能
進塵口口徑:Φ150 mm
流量:2400 m3/h
靜壓力:4800 Pa
葉輪直徑:Φ360 mm
過濾效率:99.35%@0.3~0.5 μm
粉塵排放濃度:0.05 mg/m3
過濾面積:12.6 ㎡
濾芯數量:3
噪音:61-72 dB(A)
集塵箱容積:140 L
脈沖清灰:標配
智能塵滿監測:標配
智能堵塞監測:標配
流量巡航:標配
延時停機:標配
Y型轉接口:標配
集塵袋:標配(DB-1000)
無線遙控:標配(RC-800/1000)
智能聯動:選配(SC-800/1000)
Gyro Air氣陀螺木工集塵器具有不同于傳統集塵器的工作原理,在設計上海威提出了“軸向離心分離技術”:氣陀螺技術。氣陀螺技術將水平流動的粉塵
氣流,通過一種空氣動力學導流葉片腔變成高速旋轉的螺旋氣流,達到每分鐘4000轉,從而產生超過100倍于重力的離心力。99.7%的粉塵顆粒在此離
心力作用下被甩出分離筒,落入集塵箱,清潔的空氣則停留在旋轉中心送入過濾器。











